Instance Verification Kit (IVK)
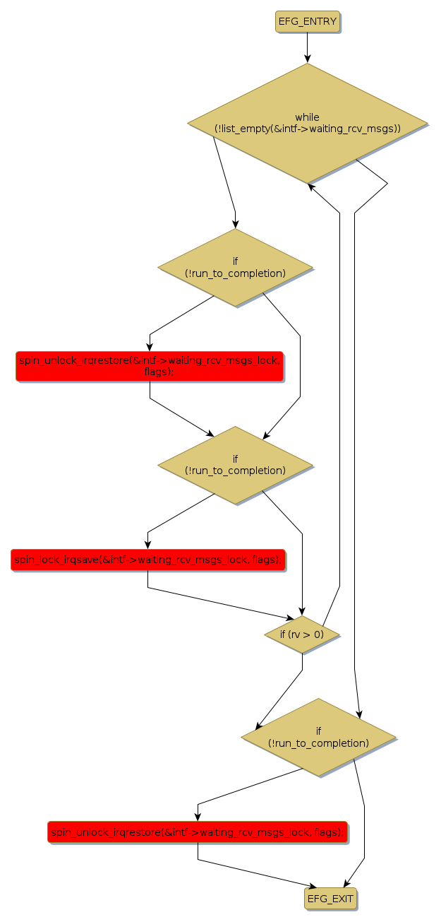
spin lock @ [99801+55+/linux-3.19-rc1/drivers/char/ipmi/ipmi_msghandler.c]
Instance Signature: waiting_rcv_msgs_lock
|
The Matching Pair Graph:
|
|
Function Name
|
Control Flow Graph (CFG)
|
Events Flow Graph (EFG)
|
Source Correspondence
|
|
handle_new_recv_msgs
|
|
|
[99151+20+/linux-3.19-rc1/drivers/char/ipmi/ipmi_msghandler.c]
|